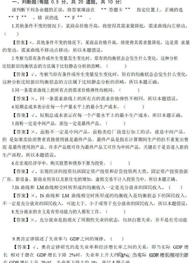
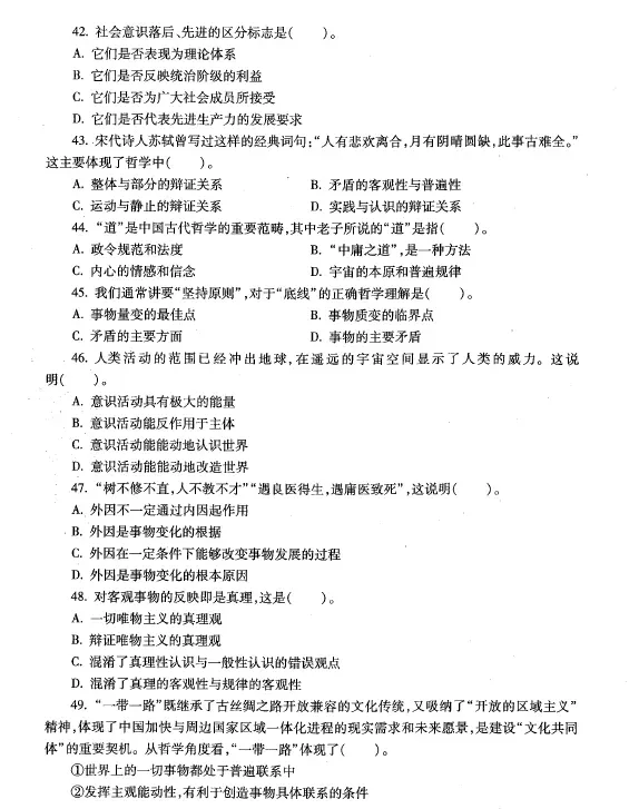
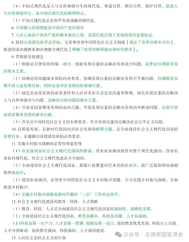
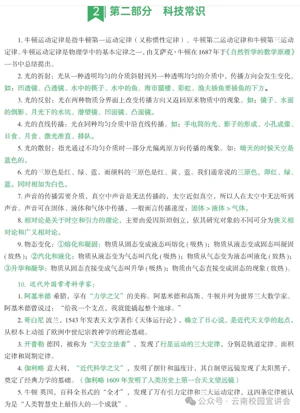
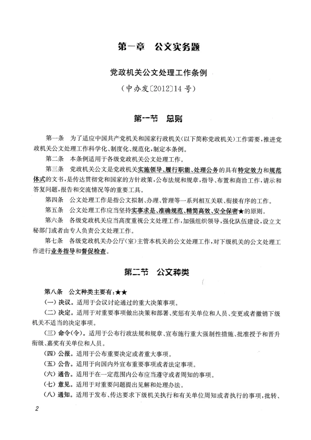
2026曲靖市麒麟区工业开发投资集团公司2026年社会招聘笔试公共基础知识职业能力测验历年真题2026曲靖麒麟区工投集团校招笔试往年试卷答案2026年3月7日曲靖麒麟区城乡建设投资集团公司社会招聘笔试公共基础知识职业能力测验历年真题2026麒麟区乡投集团笔试综合应用能力往年试卷2026年3月7日曲靖市麒麟区属国企麒麟区城乡建设投资集团招聘笔试综合应用能力会计实务专业知识2026年曲靖麒麟区乡投集团笔试往年试卷答案2026年3月7日曲靖市麒麟区属国企麒麟区城乡投集团麒麟区工投集团麒麟区创发集团招聘笔试公共基础知识职测财务会计实务历年真题卷往年试卷




需要曲靖市麒麟区属国有企业2026年招聘笔试面
试资料,
请添加微信!


























综合应用能力(公共基础知识)笔试资料



























综合应用能力(职业能力测验)笔试资料






























需要曲靖市麒麟区属国有企业2026年招聘笔试面
试资料,
请添加微信!







本公众号团队押中了2025年11月28日云南大学招聘辅导员笔试原题高达48分!►►有图有真相
本公众号团队押中了2025年8月28日云南师范大学招聘专职辅导员笔试原题高达33.5分!►►有图有真相
押中2025年3月15日云南省公务员考试省考政治理论部分10题押中7题原题 (点击查看,有图有真相)
押中2023年6月11日云南民族大学预聘制招聘教师笔试试题29分,且题型全部押中! (点击查看,有图有真相)
押中2020年7月24日昆明理工大学招聘高校辅导员笔试真题45.5分原题 (点击查看,有图有真相)
成功押中2020年6月13日云南基础教育学校事业单位教师笔试真题12题(点击查看,有图有真相)
考前预测卷A卷押中2018曲靖烟草公司综合类原题15题(点击查看,有图有真相)