
3-5期合订版目录:

2019高考时政热点试题 专题04
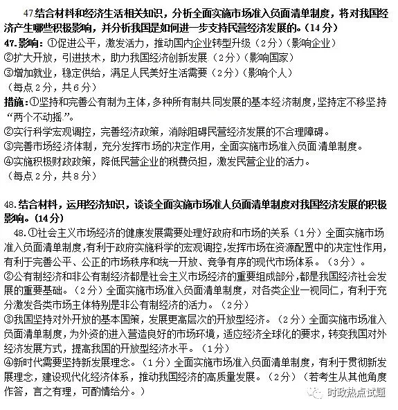
经济制度国企、民营经济(民企)、混改、营商环境、市场准入负面清单、经济高质量发展















































为什么要用3-5期合订版?
(216页)
1、只有20多天就高考,自己收集热点专题很耗时;
2、您不用再花近20小时汇总和编排3-5期各专题热点试题;
3、您可以直接打印后刷题。
教师版是25个专题共216页的压缩包
部分手机可能不能直接打开
需要电脑打开
学生版是一个256页的word文档
答案附每专题后
所有手机可以直接打开
可以直接打印出来刷题
为什么要汇总3-5期?
因为3-5的试题选自各省市级统考模拟试卷,由省市教研员和命题专家联合命制,质量较优,均为高频热点,刷这些题能把握高考方向,
获取合订版需要您
赞助10元
谢谢!